缓粘结预应力钢绞线专用胶粘剂在极限与持续低温下固化性能的试验研究

2025年12月04日 11:06 兆小通

缓粘结预应力钢绞线专用胶粘剂在极限与持续低温下固化性能的试验研究

缓粘结预应力钢绞线专用胶粘剂

在极限与持续低温下固化性能的试验研究

FORM  兆小通

     Hello大家好,我是“兆小通”!本文探索了缓粘结胶粘剂在张拉适用期、半固化态与完全固化后三个关键阶段经历极限低温并恢复到室温后的力学性能后,同聚焦缓粘结胶粘剂完全固化状态时在持续低温下的力学表现

本期“缓粘结学术交流系列”将缓粘结胶粘剂在低温下的力学性能进行全面、系统地总结、分析,揭示其在严苛温度条件下的力学行为规律,进一步为相关技术在严寒地区的应用提供更完备的技术依据。

引言


我国地域辽阔,地跨多个温度带,加上我国地形复杂、地势高低悬殊,更增加了我国气候的复杂性。低温是否会对缓粘结胶粘剂的力学性能产生影响,一直是缓粘结预应力工程界关注的焦点问题之一[1]。目前国内相关企业、研究院所大多将缓粘结预应力技术的研究重点放在常温或高温的性能[2],鲜有涉及低温,尤其是极限低温状态下的研究。

在严寒地区,缓粘结胶粘剂在张拉适用期内、未完全固化前以及完全固化后等各阶段都可能经历较长时间的低温环[3]。为此,本文通过上述三种状态下的同一批次缓粘结胶粘剂在极限低温条件作用后的快速固化拉伸剪切强度与标准条件作用下的快速固化拉伸剪切强度进行对比,以此初步评价设定条件下极限低温作用对不同固化反应程度的缓粘结胶粘剂的快速检验力学指标的影响。


1

材料与方法 


1.1主要原料

本次研究采用工程中常用的标准张拉适用期为120d的缓粘结预应力钢绞线,从钢绞线护套内刮取缓粘结胶粘剂样本,避免杂质污染,并对其进行极限低温试验研究。

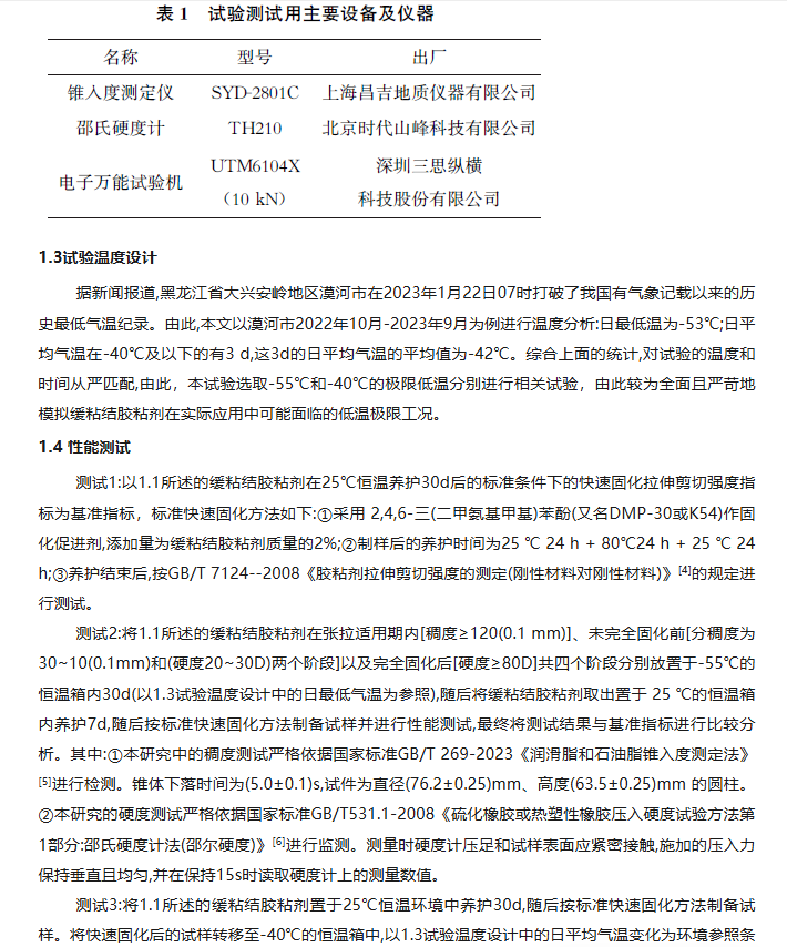
1.2 主要设备及仪器

试验测试用主要设备及仪器如表1所示。

图片

1.3试验温度设计

据新闻报道,黑龙江省大兴安岭地区漠河市在202312207时打破了我国有气象记载以来的历史最低气温纪录。由此,本文以漠河市202210-20239月为例进行温度分析:日最低温为-53;日平均气温在-40℃及以下的有3 d,3d的日平均气温的平均值为-42℃。综合上面的统计,对试验的温度和时间从严匹配,由此,本试验选取-55℃和-40℃的极限低温分别进行相关试验,由此较为全面且严苛地模拟缓粘结胶粘剂在实际应用中可能面临的低温极限工况。

1.4 性能测试

测试1:以1.1所述的缓粘结胶粘剂在25℃恒温养护30d后的标准条件下的快速固化拉伸剪切强度指标为基准指标,标准快速固化方法如下:①采用 2,4,6-三(二甲氨基甲基)苯酚(又名DMP-30或K54)作固化促进剂,添加量为缓粘结胶粘剂质量的2%;②制样后的养护时间为25 ℃ 24 h + 80℃24 h + 25 ℃ 24 h;③养护结束后,按GB/T 7124--2008《胶粘剂拉伸剪切强度的测定(刚性材料对刚性材料)》[4]的规定进行测试。

测试2:将1.1所述的缓粘结胶粘剂在张拉适用期内[稠度≥120(0.1 mm)]、未完全固化前[分稠度为30~10(0.1mm)和(硬度20~30D)两个阶段]以及完全固化后[硬度≥80D]共四个阶段分别放置于-55℃的恒温箱内30d(以1.3试验温度设计中的日最低气温为参照),随后将缓粘结胶粘剂取出置于 25 ℃的恒温箱内养护7d,随后按标准快速固化方法制备试样并进行性能测试,最终将测试结果与基准指标进行比较分析。其中:①本研究中的稠度测试严格依据国家标准GB/T 269-2023《润滑脂和石油脂锥入度测定法》[5]进行检测。锥体下落时间为(5.0±0.1)s,试件为直径(76.2±0.25)mm、高度(63.5±0.25)mm 的圆柱。②本研究的硬度测试严格依据国家标准GB/T531.1-2008《硫化橡胶或热塑性橡胶压入硬度试验方法第1部分:邵氏硬度计法(邵尔硬度)》[6]进行监测。测量时硬度计压足和试样表面应紧密接触,施加的压入力保持垂直且均匀,并在保持15s时读取硬度计上的测量数值。

测试3:1.1所述的缓粘结胶粘剂置于25℃恒温环境中养护30d,随后按标准快速固化方法制备试样。将快速固化后的试样转移至-40℃的恒温箱中,1.3试验温度设计中的日平均气温变化为环境参照条件并定期取样,利用电子万能试验机进行拉伸剪切强度的测试(-40℃环境下),同时将测试结果与基准指标进行比较、分析。


2

结果与分析 


2.1 极限低温对拉伸剪切强度的影响

在正常温度环境下,缓粘结胶粘剂中的环氧树脂、固化剂等成分的分子处于相对活跃且有序的状态,通过化学反应逐步构建稳定的交联网络结构[7]。当遭遇极限低温时,尤其是持续的低温时,缓粘结胶粘剂内部的分子排列、化学键等结构会被影响,进而作用于其力学指标[8]

基于严寒环境工程应用的特殊需求,本研究开发的低温缓粘结胶粘剂在材料组成体系上与常规工程用产品存在显著差异,即采用了不同的固化剂材料与添加剂材料,同时环氧树脂含量亦有较大差异,但低温缓粘结胶粘剂的张拉适用期-固化期、拉伸剪切强度、耐久性等指标与常规工程用的缓粘结胶粘剂相同,均符合JG/T 370-2012《缓粘结预应力钢绞线专用粘合剂》[9]的规定。

该低温缓粘结胶粘剂在25℃恒温养护30d后的快拉伸剪切强度值为11.3MPa,该指标在本文后续简称为基准指标。

本研究拉伸剪切强度测试均严格遵循标准化的数据处理流程,即测量5个试件,测量值在去除最大值与最小值后计算剩余3个测试值的算术平均值作为最终的结果,计算结果保留至小数点后一位,并且剩余3个测试值均不应超过平均值的±10%。 

2.2 固化状态对极限低温拉伸剪切强度的影响

2.2.1 张拉适用期内经历低温后的力学性能

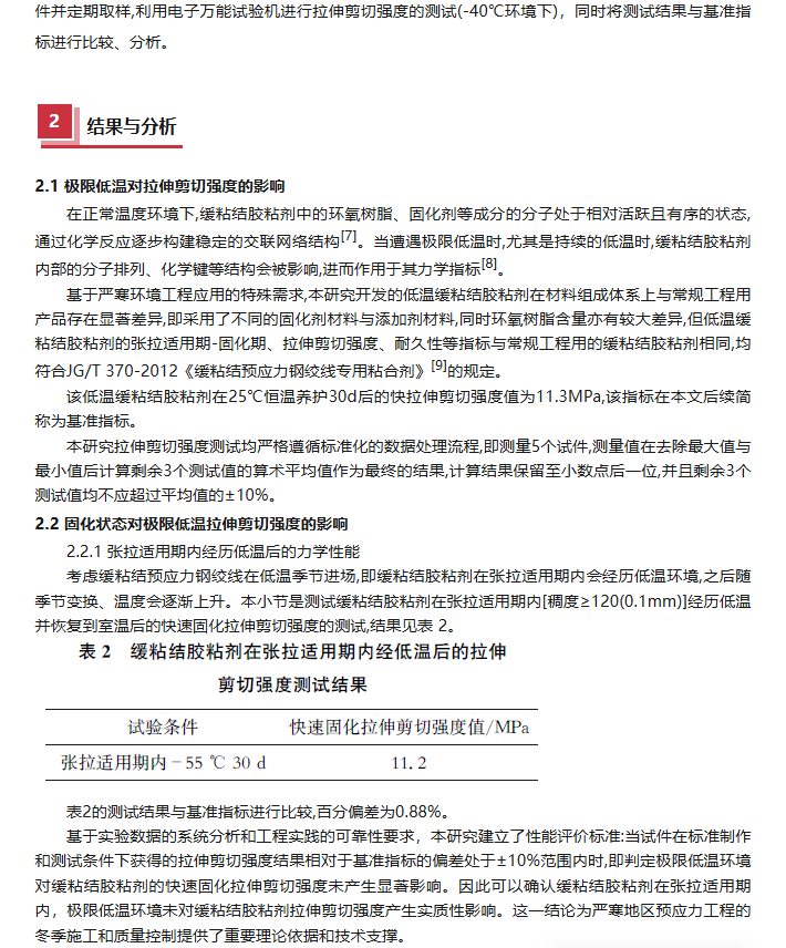
考虑缓粘结预应力钢绞线在低温季节进场,即缓粘结胶粘剂在张拉适用期内会经历低温环境,之后随季节变换、温度会逐渐上升。本小节是测试缓粘结胶粘剂在张拉适用期内[稠度≥120(0.1mm)]经历低温并恢复到室温后的快速固化拉伸剪切强度的测试,结果见表 2。

图片

表2的测试结果与基准指标进行比较,百分偏差为0.88%。

基于实验数据的系统分析和工程实践的可靠性要求,本研究建立了性能评价标准:当试件在标准制作和测试条件下获得的拉伸剪切强度结果相对于基准指标的偏差处于±10%范围内时,即判定极限低温环境对缓粘结胶粘剂的快速固化拉伸剪切强度未产生显著影响。因此可以确认缓粘结胶粘剂在张拉适用期内,极限低温环境未对缓粘结胶粘剂拉伸剪切强度产生实质性影响。这一结论为严寒地区预应力工程的冬季施工和质量控制提供了重要理论依据和技术支撑。

2.2.2 半固化态阶段1经历低温后的力学性能

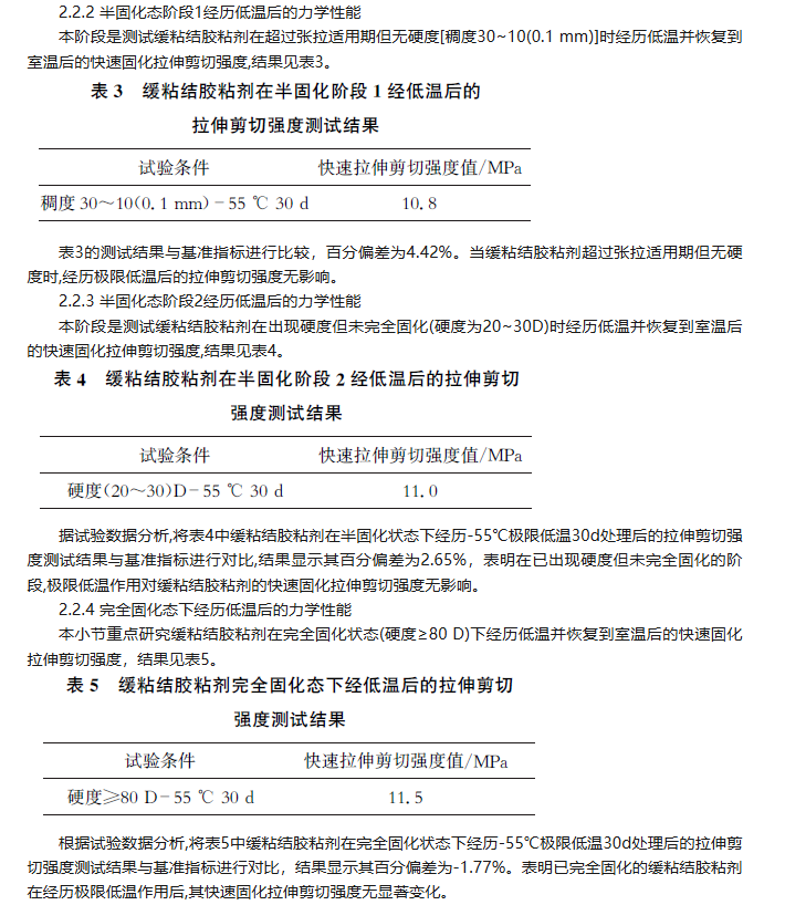
本阶段是测试缓粘结胶粘剂在超过张拉适用期但无硬度[稠度30~10(0.1 mm)]时经历低温并恢复到室温后的快速固化拉伸剪切强度,结果见表3。

图片

表3的测试结果与基准指标进行比较,百分偏差为4.42%。当缓粘结胶粘剂超过张拉适用期但无硬度时,经历极限低温后的拉伸剪切强度无影响。

2.2.3 半固化态阶段2经历低温后的力学性能

本阶段是测试缓粘结胶粘剂在出现硬度但未完全固化(硬度为20~30D)时经历低温并恢复到室温后的快速固化拉伸剪切强度,结果见表4。

图片

据试验数据分析,将表4中缓粘结胶粘剂在半固化状态下经历-55℃极限低温30d处理后的拉伸剪切强度测试结果与基准指标进行对比,结果显示其百分偏差为2.65%,表明在已出现硬度但未完全固化的阶段,极限低温作用对缓粘结胶粘剂的快速固化拉伸剪切强度无影响。

2.2.4 完全固化态下经历低温后的力学性能

本小节重点研究缓粘结胶粘剂在完全固化状态(硬度≥80 D)下经历低温并恢复到室温后的快速固化拉伸剪切强度,结果见表5。

图片

根据试验数据分析,将表5中缓粘结胶粘剂在完全固化状态下经历-55℃极限低温30d处理后的拉伸剪切强度测试结果与基准指标进行对比,结果显示其百分偏差为-1.77%。表明已完全固化的缓粘结胶粘剂在经历极限低温作用后,其快速固化拉伸剪切强度无显著变化。

2.2.5 完全固化状态下持续低温时的力学性能

2.2.1 节、2.2.2节、2.2.3节和2.2.4节的试验设计是基于缓粘结胶粘剂随自然环境经历高低温变化的实际施工工况考虑而开展,故对拉伸剪切强度的测试均是恢复到室温状态下进行快速固化。本小节重点研究缓粘结胶粘剂在完全固化后于低温环境中始终受到剪切力的作用,故拉伸剪切强度的测试在-40℃的低温下进行,模拟工程应用中持续承受剪切荷载的极端工况,具体测试结果及分析见表6。

图片

将表6中各组试样的测试结果与基准指标进行对比分析,结果表明:所有试样的测试值均满足基准要求,其百分偏差为-1.77%~5.31%(均小于±10%允许偏差限值)。由此可判定,在-40℃持续低温环境下,缓粘结胶粘剂完全固化后的力学性能保持稳定。


3

讨论与结论 


拉伸剪切强度是评定缓粘结胶粘剂力学性能的一项重要指标。本文探究了缓粘结胶粘剂在不同状态持续低温下拉伸剪切强度,并对缓粘结胶粘剂在极限低温条件下是否会使其力学性能下降给出了明确解答,可以为更多严寒地区的类似工程应用提供可靠的数据支撑和技术参考,以推动缓粘结预应力技术在低温环境中更广泛的运用,亦有助于我国基础设施建设在不同气候条件地区更好地开展和实施。后续,还将开展温度交变(冻融循环)对缓粘结胶粘剂性能(特别是长期耐久性和界面性能)影响的研究。


参考文献

[1] 方仁义,于蕾,范波,.低温暴露养护条件下混凝土强度增长规律研究[J].水利水电技术(中英文),2024,55(S2):733-739.

[2] 廖滨,胡焕伟,仇实.预应力钢绞线高温力学性能研究进展[J].广东建材,2022,38(3):25-27+11.

[3] 李吉兴,杨晓天.低温条件下预应力钢绞线性能试验分析[J].中国建筑金属构,2024,23(1):22-24.

[4]全国胶粘剂标准化技术委员会.胶粘剂拉伸剪切强度的测定(刚性材料对刚性材料):GB/T 7124-2008[S].北京:中国标准出版社,2008.

[5]全国石油产品和润滑剂标准化技术委员会(SAC/TC 280).润滑脂和石油脂锥入度测定法:GB/T 269-2023[S].北京:中国标准出版社,2023.

[6]全国橡标委橡胶物理和化学试验方法分技术委员会(SAC/TC 35/SC 2).硫化橡胶或热塑性橡胶压入硬度试验方法第1部分:邵氏硬度计法(邵尔硬度):GB/T 531.1-2008[S].北京:中国标准出版社,2008.

[7]吴转琴,范蕴蕴,刘顺锋,等.缓粘结预应力钢绞线专用胶粘剂稠度扰动性试验研究[J].科技资讯,2024,22(5):154-157+183.

[8]聂治盟.超低温环境下钢绞线与混凝土及水泥浆粘结性能试验研究[D].天津:天津大学,2012.

[9]住房和城乡建设部建筑制品与构配件产品标准化技术委员会.缓粘结预应力钢绞线专用粘合剂:JG/T 370--2012[S].北京:中国标准出版社,2012.


图片
图片
图片


北京兆福基于多年在缓粘结行业的研究与实践积累,愿携手行业同仁共建“缓粘结学术交流”专栏,共促缓粘结技术发展。   

下期,我们不见不散。











撰文|樊高冲

编辑|张学铭 

审核 | 范蕴蕴

图片

END



关于兆福基


北京兆福基新材料科技发展有限公司是工程领域集研发、制造、设计、施工、检测与技术支持为一体的北京市“专精特新”及高新技术企业,是致力于为客户提供各种新型的预应力技术与产品、预应力设计与施工、深度的材料研发、检测及技术支持的整套服务体系的行业成熟企业。ZFJ-RPS缓粘结预应力技术体系开拓了在国内铁路桥梁、市政公路、水利输水隧洞、工业筒仓、大型公共建筑等领域的首次应用。

      截至目前ZFJ-RPS缓粘结预应力技术体系已在铁路、公路、市政多条线路的桥梁、多个工业筒仓以及多项大型公共建筑工程中得到广泛应用。该技术对动荷载大、疲劳效应突出或侵蚀性较强的各类大跨度预应力结构,尤具有显著的技术与经济优势。

应用领域

铁路与公路桥梁工程:适用于桥梁T形梁、箱型梁等梁体及桩体。可用于横向筋、竖向筋、纵向筋。

市政工程:应用于地铁、综合管廊、道路等超长结构墙体、板等需抗裂部位。

水利工程:适用于坝体、地下工程等大跨重载区域混凝土梁、板等结构。

海洋工程:适用于极端恶劣环境下的预应力混凝土结构。

特种工程:适用于筒仓、水池、核工业燃料储存工程、抗震试验台等结构。

工业与民用建筑工程:适用于机场航站楼、铁路站房、大型场馆与广场、办公楼等大跨预应力混凝土结构。

企业机构汇总

北京兆福基新材料科技发展有限公司

北京市朝阳区胜古中路金基业大厦5层

中研兆科(北京)技术有限公司

北京市房山区西潞街道长虹西路73号1层

中研兆和(海南)投资有限公司

海南省海口市美兰区新埠岛新埠路9号海南绿州环保产业园

河北金乐预应力新材料有限公司

河北省衡水市枣强县胜利北路1219号

名片黄色.png